The Challenge
Nigeria's financial landscape presents significant barriers for underserved communities - from complex payment processes to limited crypto accessibility and inadequate spending tracking tools. Many potential users avoid digital financial services due to overwhelming interfaces and lack of culturally relevant design.
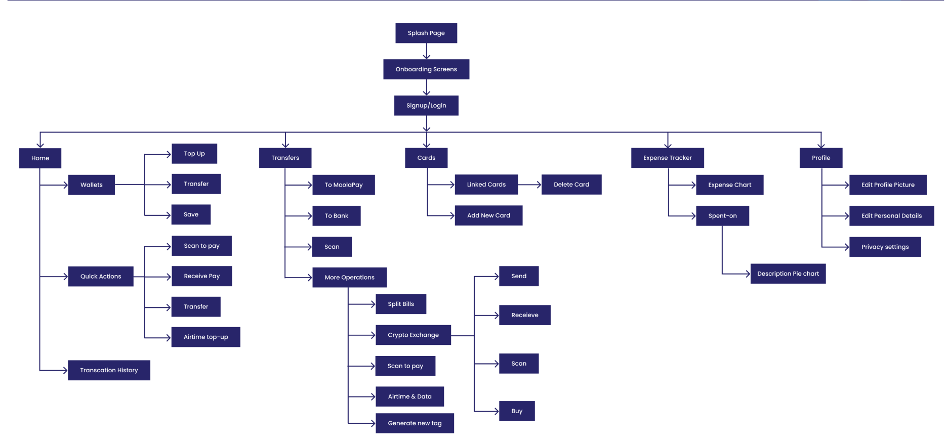
The Solution
Created MoolaPay, a social finance app that automates money management while bridging currency gaps. The platform combines traditional payments, crypto functionality, and expense tracking in a simplified interface designed specifically for users with varying levels of digital literacy.
Impact Focus
Design for users with limited digital literacy
Interface and language adapted for Nigerian users
Simplified crypto and payment processes
Automated tracking and organized financial management





